
arXiv Declares Independence from Cornell: What It Means for Science, Technology, and Open Research
Why This Matters Now
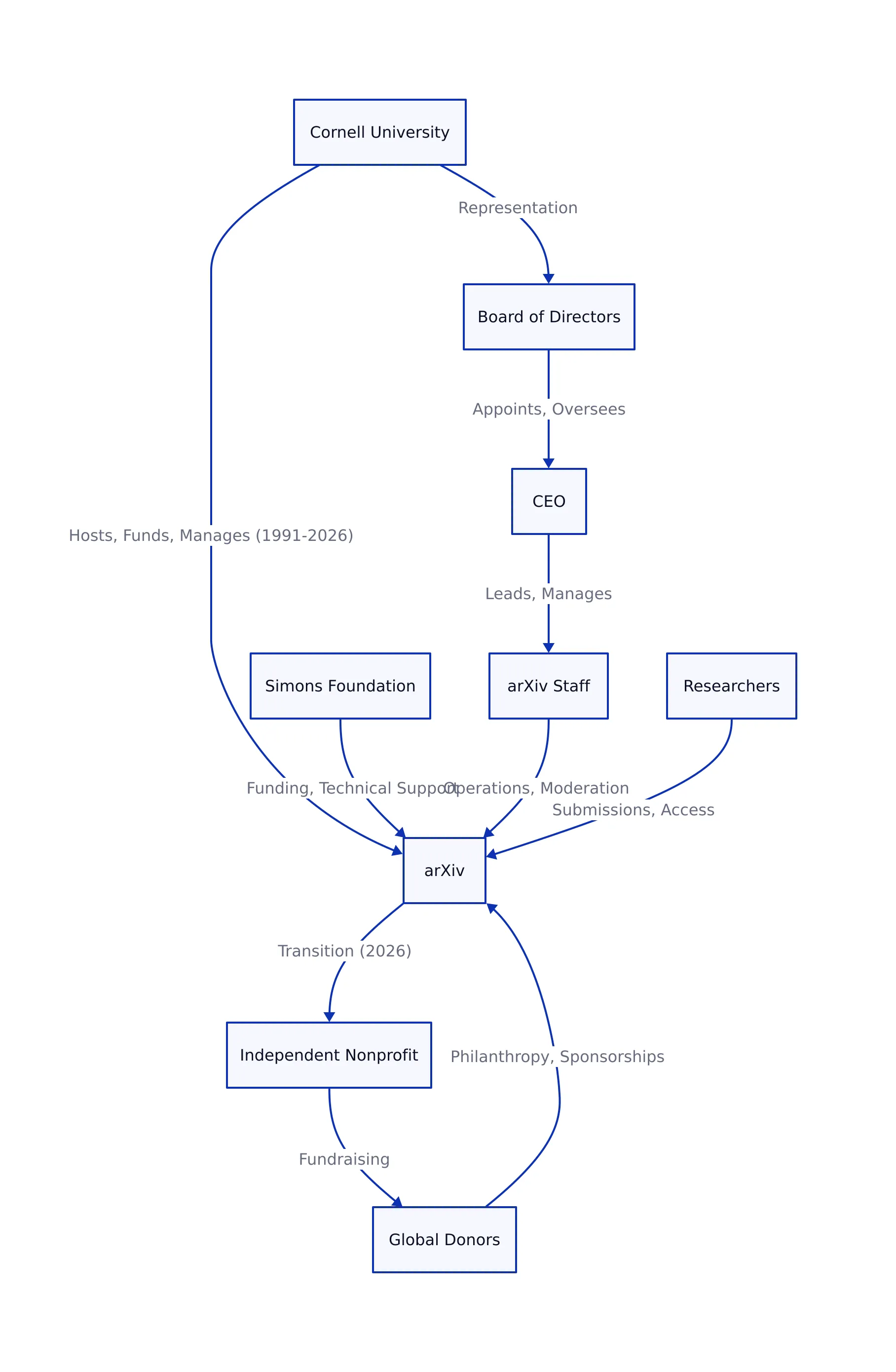
arXiv’s transition from Cornell University stewardship to an independent nonprofit on July 1, 2026, is not just an organizational reshuffle. It marks a turning point for global science infrastructure, with immediate implications for how researchers, technologists, and AI practitioners access and share knowledge. This move comes as arXiv faces surging submissions (up 17% year-over-year in 2025), rising operational costs, and mounting pressure to modernize rapidly in the era of AI-generated research and global collaboration (Cornell Tech).

arXiv’s Background: The Backbone of Open Science
Launched in 1991, arXiv rapidly established itself as the leading preprint repository for physics, mathematics, computer science, and more. It now hosts nearly 3 million scholarly articles across eight major fields, with 1,000+ new articles submitted daily and over 3.2 billion downloads to date. Researchers rely on arXiv for the earliest access to cutting-edge work—well before formal journal publication (Cornell Tech FAQ).
arXiv’s success is rooted in:
- Open, free access: Anyone can read or submit papers.
- Community moderation: Volunteer scientists ensure quality and relevance.
- Global reach: Over 5 million monthly users spanning continents and disciplines.
But this scale brings challenges: surging volume, “AI slop” (low-quality or mass-generated submissions), and technical debt from legacy infrastructure (Science Magazine).
Why arXiv Is Becoming an Independent Nonprofit
arXiv’s move away from Cornell is driven by several realities:
- Need for faster technical upgrades (e.g., scalable moderation, improved search, anti-spam/AI safeguards).
- Greater global governance: A Board of Directors representing the international scientific community, not just Cornell.
- Organizational flexibility: Less bureaucracy, faster decision-making, and the ability to build new partnerships.

Crucially, arXiv’s core mission is not changing: “to provide an open research sharing platform where scholars share and discover new, relevant, and emerging science, and establish their contribution to advancing research.”
Structure and Leadership: The New arXiv Organization
Here’s how the new arXiv will be organized, according to the official transition plan (Cornell Tech):
- Board of Directors: International scientific leaders (with representation from Cornell and the Simons Foundation) will oversee governance and strategic vision.
- CEO: A global search is underway for arXiv’s first chief executive, with an advertised annual salary of approximately $300,000 (Chronicle of Higher Education). The CEO will direct strategic planning, financial management, technology modernization, and stakeholder engagement.
- Staff and Volunteers: arXiv currently employs roughly 27 staff (most remote, US-based), supported by a global network of volunteer moderators.
- Funding Model: Community-based, with support from foundations, universities, professional societies, sponsors, and individual donors. arXiv intends to broaden its donor base post-independence.

Impact: Funding, Technology, and the Global Research Community
This transition is expected to accelerate arXiv’s technical modernization (e.g., infrastructure upgrades, AI-driven moderation, global partnerships). Immediate impacts for researchers and developers include:
- Continued free, open access to the entire arXiv archive.
- Faster deployment of new features (search, integration APIs, anti-spam/AI filters) as technical debt is addressed.
- More robust financial base through diversified fundraising and philanthropy.
- The move enables faster modernization, global governance, and broader fundraising.
- Researchers will continue to benefit from open access to nearly 3 million papers.
- arXiv’s inaugural CEO (salary: ~$300,000) will lead strategy, technology, and outreach.
- Technical upgrades and anti-abuse safeguards are a major focus post-independence.
Conclusion and What to Watch Next
arXiv’s independence is more than a symbolic change—it’s a strategic response to the scale, complexity, and urgency of modern scientific communication. For tech professionals, researchers, and AI developers, this means continued access to the world’s scientific pulse, with the promise of faster innovation and a more resilient, globally engaged infrastructure.
What should you watch next?
- How quickly arXiv delivers on technical modernization (search, moderation, integration APIs).
- Whether the new nonprofit model sets a precedent for other open science platforms.
- How arXiv’s approach to “AI slop” and content moderation adapts to the realities of generative AI research.
- The effectiveness of global fundraising and governance in sustaining mission-critical infrastructure.
For broader context on the intersection of open science and AI, see our coverage of AI agentic system failures and safeguards and the impact of repository context files on code agents. arXiv’s next era will test whether open infrastructure can scale alongside the world’s research ambitions.
References and Further Reading
- Cornell Tech – arXiv Announcement and FAQ
- Science Magazine: arXiv declares independence from Cornell
- arXiv Funding Info
- Chief Executive Officer Job Listing (Chronicle of Higher Education)
- Meta Rogue AI Incident: Failures and Safeguards in Agentic Systems
- Evaluating AGENTS.md: Are They Helpful for Coding Agents?


Tired of "file too large" and broken links when sending to the world and to China? Sesame Disk by NiHao Cloud Upload once, share anywhere — China, USA, Europe, APAC. Pay only for what you use.