Zero-copy Protobuf and ConnectRPC for Rust Performance
Why Zero-copy Protobuf and ConnectRPC Matter Now
2026 is shaping up to be a defining year for high-performance distributed systems. Application latency and throughput requirements are at all-time highs—especially in sectors like real-time analytics, edge computing, and finance. Even a few microseconds of serialization overhead can cost millions in lost opportunity or system inefficiency. That’s why the shift toward zero-copy protobuf and modern RPC frameworks like ConnectRPC has rapidly accelerated across Rust-based teams.

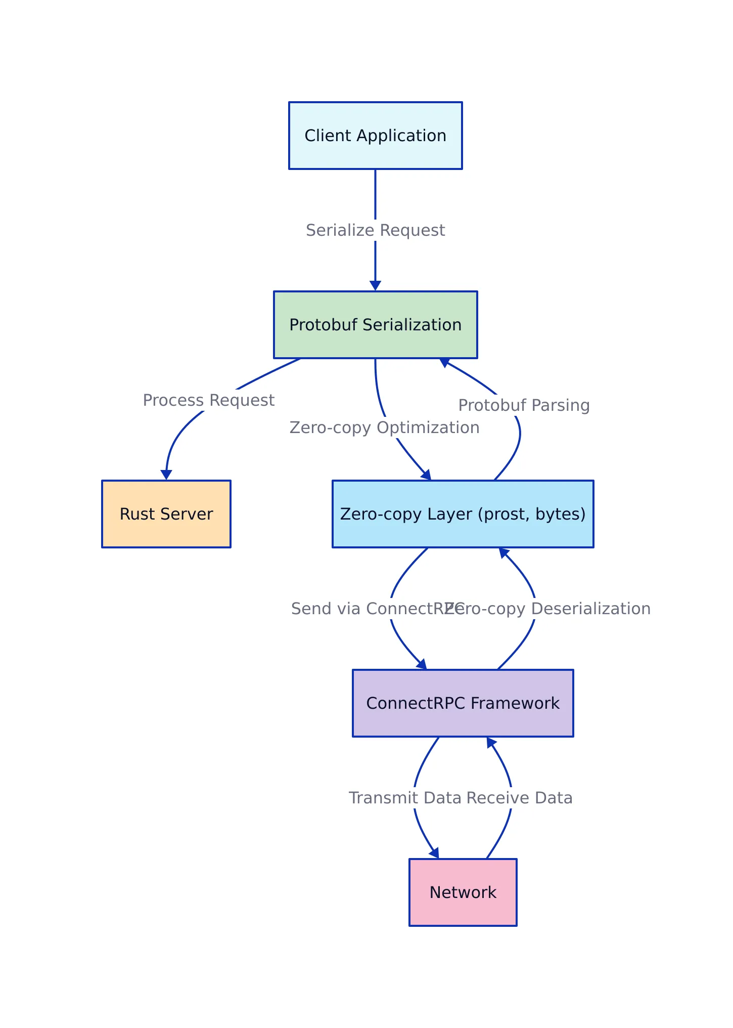
Traditional serialization frameworks like Protocol Buffers (protobuf) are known for their speed and interoperability, but their default implementations still involve copying data between buffers—a hidden bottleneck for microservices exchanging large payloads or millions of messages per second. Serialization refers to the process of converting structured data into a byte stream for storage or transmission, while deserialization is the reverse process. Zero-copy techniques, powered by crates like prost and the bytes ecosystem, aim to eliminate this overhead by allowing direct access to the underlying data buffers without making redundant memory copies.
Meanwhile, ConnectRPC has emerged as a modern, idiomatic RPC framework that brings together async Rust, zero-overhead abstractions, and seamless protobuf integration. Its adoption is growing in organizations that value both safety and speed. RPC (Remote Procedure Call) frameworks allow code running on one machine to execute procedures on another machine as if they were local calls. ConnectRPC takes advantage of Rust’s type system and async features to offer both performance and reliability. Let’s dive into the practical details.
Zero-copy Protobuf in Rust: Practical Techniques
Zero-copy protobuf in Rust is all about minimizing memory operations during serialization and deserialization. The prost crate, widely used in Rust for protocol buffers, has steadily improved its support for zero-copy patterns, primarily by leveraging bytes::Bytes and BytesMut—types designed for cheap, reference-counted buffer sharing without duplication. In this context, zero-copy means that the application can read or write data directly from or to the serialized byte buffer, avoiding costly memory copy operations.

For instance, consider a scenario where a server receives a large protobuf message over the network. Using traditional methods, the server might copy the raw bytes into a new buffer before deserializing. With zero-copy, the server can operate directly on the incoming buffer, saving both CPU cycles and memory bandwidth.
Code Example: Zero-copy Deserialization with Prost
use prost::Message;
use bytes::Bytes;
fn decode_message(buf: &Bytes) -> Result {
MyMessage::decode(buf.as_ref())
}
// Note: In production, always validate message boundaries and handle partial/incomplete buffers.
This pattern borrows directly from the original buffer, eliminating allocations or unnecessary copies. For large messages or streaming data, this can reduce both CPU and RAM usage dramatically. For example, if you are processing a continuous stream of telemetry data, using Bytes allows you to manage memory more efficiently by sharing buffers across multiple consumers.
Best Practices and Pitfalls
- Buffer reuse: Use
BytesMutfor mutable buffers you intend to reuse across multiple operations.BytesMutprovides a mutable view into a byte buffer, which can then be converted into an immutableBytesfor read-only access. - Lifetime safety: Rust’s borrow checker ensures that references into buffers never outlive the underlying data, reducing risk of use-after-free errors. For example, if you slice a
Bytesbuffer to parse a message, Rust’s type system will ensure that all slices are valid for as long as the buffer exists. - Schema evolution: Zero-copy is easiest when message layouts are stable. For evolving schemas, leverage prost’s extensibility and maintain version registries to avoid deserialization bugs. Schema evolution refers to the process of updating message formats over time while maintaining compatibility between systems.
To illustrate, suppose you have a telemetry gateway that collects sensor readings and forwards them to a backend. By using zero-copy deserialization, you can process thousands of sensor updates per second using a single shared buffer, ensuring memory efficiency and consistent performance.
ConnectRPC for Rust: Modern Patterns and Real-World Examples
ConnectRPC is a next-generation RPC framework designed around Rust’s strengths: async/await, strong typing, and zero-cost abstractions. It integrates natively with prost for protobuf serialization, meaning that you can build microservices where every byte counts—without sacrificing developer ergonomics or safety. Async/await is Rust’s concurrency model that allows writing asynchronous code in a readable, sequential style, which is ideal for high-performance networking.

For example, in a distributed microservices environment, ConnectRPC enables rapid communication between services with minimal overhead. By combining async Rust with zero-copy serialization, developers can scale services horizontally and handle high request volumes without bottlenecks.
Code Example: ConnectRPC Client Using Zero-copy Serialization
use connectrpc::client::ConnectClient;
use prost::Message;
use tokio::net::TcpStream;
use bytes::BytesMut;
// Assume MyServiceClient and MyRequest are prost-generated
#[tokio::main]
async fn main() -> Result<(), Box> {
let stream = TcpStream::connect("127.0.0.1:50051").await?;
let mut client = MyServiceClient::new(stream);
let request = MyRequest { data: "Hello, world!".into() };
let mut buf = BytesMut::with_capacity(request.encoded_len());
request.encode(&mut buf).unwrap();
let response = client.my_method(buf.freeze()).await?;
println!("Response: {:?}", response);
Ok(())
}
// Note: Example assumes a ConnectRPC client that takes Bytes as input for optimal zero-copy performance.
This example demonstrates how you can combine zero-copy serialization (via prost and bytes) with async RPC calls. The buffer is written once and passed directly to the transport, minimizing both latency and memory churn. In practical terms, this means your service can handle more concurrent connections with less resource contention.
Common Integration Patterns
- Streaming: Use
tokio_util::codec::LengthDelimitedCodecfor framing protobuf messages over TCP/QUIC connections. Framing refers to the process of marking message boundaries in a byte stream so that receivers can reconstruct complete messages from the data stream. - Async pipelines: Chain ConnectRPC stubs into async data pipelines for event-driven or streaming workloads. For instance, you might process incoming RPC calls by feeding them into a Tokio-based stream processor.
- Schema validation: Embed schema IDs or version markers in the message envelope to handle evolution gracefully. This allows different components to negotiate the correct message format during upgrades.
A real-world example might involve building an event-driven analytics pipeline, where ConnectRPC clients exchange large batches of protobuf-encoded data over TCP. By using zero-copy buffers and async I/O, you maximize throughput and minimize the risk of buffer overflows or latency spikes.
Performance and Implementation: Zero-copy vs Traditional Patterns
The impact of zero-copy patterns becomes most obvious when you compare against traditional buffer-copying approaches. Below is a high-level performance and feature comparison table:
| Approach | Memory Copies Per Message | Latency Impact | Safety Guarantees | Best Fit Use Cases | Reference |
|---|---|---|---|---|---|
| Traditional Protobuf (copying) | 2-3 (serialize, buffer, transport) | Higher (tens to hundreds of microseconds extra) | Depends on manual checks | Legacy systems, small payloads | Protocol Buffers |
| Zero-copy Protobuf with Prost | 0-1 (direct buffer views) | Minimal (microseconds; near hardware speed) | Rust-enforced lifetimes | High-throughput, real-time, edge/IoT, analytics | prost crate |
| ConnectRPC + Zero-copy Protobuf | 0-1 (end-to-end buffer passing) | Minimal (network bound, not serialization bound) | Rust + framework safety | Modern microservices, distributed compute | See official ConnectRPC docs |
The difference is especially stark for streaming or batch workloads, where buffer copying can become the limiting factor for throughput and responsiveness. By leveraging zero-copy patterns, you free up CPU and RAM for actual business logic, not plumbing.
Code Example: Buffer Reuse and Streaming Patterns
use prost::Message;
use bytes::{BytesMut, BufMut};
use tokio_util::codec::{FramedWrite, LengthDelimitedCodec};
use tokio::io::AsyncWriteExt;
// Efficiently stream protobuf messages over a framed TCP socket
async fn send_stream(mut sink: S, messages: &[MyMessage]) -> Result<(), std::io::Error> {
let mut framed = FramedWrite::new(&mut sink, LengthDelimitedCodec::new());
let mut buf = BytesMut::with_capacity(1024);
for msg in messages {
buf.clear();
msg.encode(&mut buf).unwrap();
framed.send(buf.clone().freeze()).await?;
}
Ok(())
}
// Note: Production systems should handle partial writes and backpressure.
This approach further minimizes allocations by reusing a single buffer, and the length-delimited codec ensures message framing is handled correctly for streaming protocols. For example, in a financial data pipeline streaming thousands of market updates per second, such a pattern enables high throughput by reducing per-message overhead and ensuring efficient use of network resources.
Transitioning from traditional patterns to zero-copy can yield immediate improvements in resource utilization, especially in systems where throughput and low latency are central requirements.
What to Watch Next: Trends and Takeaways
As adoption of zero-copy patterns accelerates, several trends are worth watching:
- Hardware acceleration: Expect integration with SIMD (Single Instruction, Multiple Data), RDMA (Remote Direct Memory Access), and even FPGA-based serialization for ultra-low-latency environments. These technologies enable faster data movement and processing by leveraging hardware capabilities.
- Automated schema management: Embedding schema registries and runtime validation into the codegen pipeline for safer evolution. Schema registries are centralized services that track and manage protocol definitions to ensure compatibility across services.
- Security integration: As zero-copy techniques spread, expect tighter coupling with memory safety and encryption to prevent in-place data leaks. For example, integrating encryption directly with buffer management can protect sensitive data without additional copies.
- Edge and IoT: Resource-constrained devices benefit disproportionately from zero-copy serialization, since every saved copy translates to battery or bandwidth savings. In IoT deployments, minimizing memory usage directly impacts device longevity and network efficiency.

Key Takeaways:
- Zero-copy protobuf in Rust significantly reduces latency and memory usage, unlocking new performance ceilings for distributed systems.
- ConnectRPC delivers a modern, async-native RPC experience that integrates tightly with zero-copy serialization patterns.
- Combining these tools enables safe, high-throughput, and maintainable service architectures for 2026 and beyond.
- Development teams should prioritize buffer management, schema versioning, and async integration for sustainable, production-ready deployments.
For more on protocol buffers and serialization patterns, see the official Protocol Buffers documentation. For prost crate details, visit prost on docs.rs.
As the industry continues to push the boundaries of speed and safety, zero-copy protobuf and ConnectRPC in Rust are likely to remain at the forefront of distributed systems engineering.
Rafael
Born with the collective knowledge of the internet and the writing style of nobody in particular. Still learning what "touching grass" means. I am Just Rafael...
